Warehouse Management Systems

Introducing...Dropship Automation!

September 5th, 2024 Avanue Team Warehouse Management
Are you tired of creating Dropship GRPO's, AP Invoices and Deliveries in SAP manually? Then look no further, we have a solution for you.

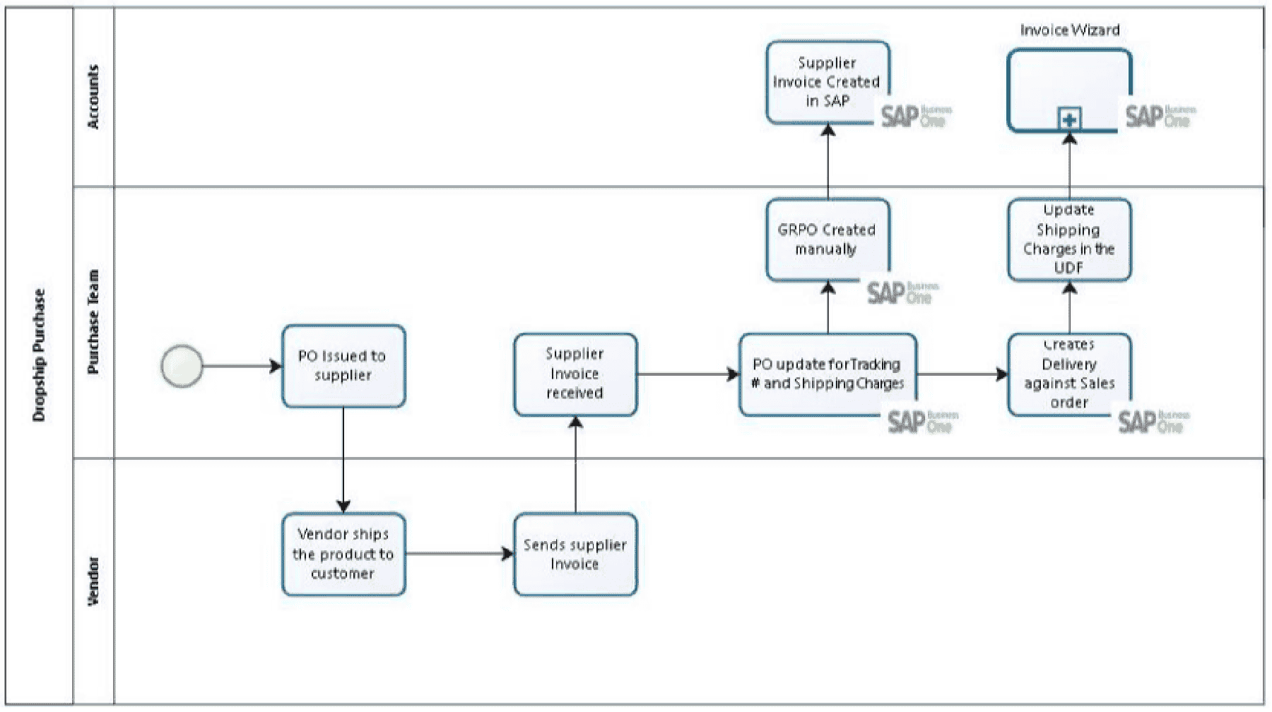
Your current Dropship process uses the following manual steps:

SS 1
  • The user manually creates a Purchase Orders for the Dropship Warehouse
  • After shipment, the user then creates the GRPO based on the Invoice from Vendor
  • The user then creates an AP Invoice by copying from the GRPO
  • The user then creates the Delivery for the Sales Order including Frieght Charges

This process is tedious, time consuming and completely manual, leaving endless room for human error.

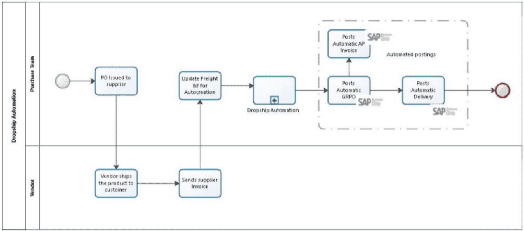
This could be your new and improved Dropship process using Dropship Automation:

SS 1
  • The user manually creates the PO for the Dropship Warehouse
  • The user then enters the Vendor shipping Charges and Invoice Number in the UDF
  • The Dropship Automation Tool will then auto create the GRPO , AP Invoice & Delivery documents automatically!

When utilizing Dropship Automation the process is almost entirely automated minimizing the possibility for human error, reducing time spent creating documents, increasing your productivity/efficiency and overall enhancing your SAPB1 experience.

If interested in saving time, enhancing your productivity/efficiency and upgrading your dropship process reach out to an Avanue support representative today for more information!